http://www.nteku.com/toransistor/n-mosfet-drive.aspx
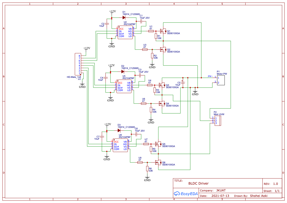
設計した回路

MOSFETの選択
・SE80100GA を選択した
耐圧80V ドレイン電流100A しきいち電圧Vgs2.5V


ゲート抵抗RGの計算
・参考とした回路にならって47オームを選定した。
ゲートの チャージ時間を計算したら約1µsだった。
ゲート電流は53mA(=12V/47Ω)。
clear; close all; clc; E=12; %V R=47; %ohm C=4120*1e-12;%F ndiv=100; tmax = 3; %µs t = linspace(0,tmax*1e-6,ndiv); i = E*(1-exp(-1/(R*C)*t)); plot(t,i); % set(gca, 'XScale', 'log')

コンデンサCbsの選択
MOSFETゲート入力容量Qgの10倍以上を選ぶ。
下記よりQgは58nC。 Q=CVよりC=Q/V。
C=10•Q/V=10•(58x1e-9)/(12-0.6)= 5.0877e-08 = 50.877e-09 = 50nF 以上であればよい。
今回は10µFを選定しているので問題ない。

・ダイオードD1の選択
ダイオードD1にはQ1がONする度にVDDに等しい電圧が逆電圧として印加されるので、スパイクノイズなどを考慮してVDDの2倍以上の耐圧を持つ ファーストリカバリングダイオード(FRD)が望ましい。
実際にダイオードに印加される逆電圧は VDD - VCC となります。
VDD=48V、Vcc=12Vとすると、スパイクノイズの耐圧は(48)*2=96V。
選定した1N941のピーク耐圧は100Vなので、大丈夫そう。
