how to code something
読者になる
how to code something
2021
-
07
-
13
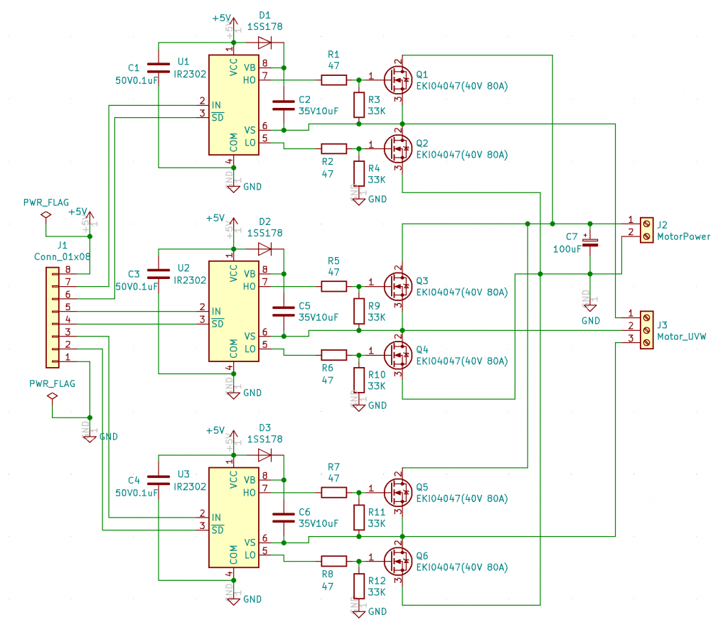
BLDCの低速駆動
www.mkbtm.jp
«
JLCPCBでPCBの発注時に部品をまとめて注文…
PYNQでナイトライダー
»
引用をストックしました
ストック一覧を見る
閉じる
引用するにはまずログインしてください
ログイン
閉じる
引用をストックできませんでした。再度お試しください
閉じる
限定公開記事のため引用できません。
読者です
読者をやめる
読者になる
読者になる